- ISBN
- 973-683-931-1
- An apariție
- 2002
- Lună apariție
- 12
- Număr pagini
- 256
- Tip ediție
- broșată
- Format
- 160x235
- Colecție
- LINUX
- Domenii
Programare Web în bash şi Perl
Autori: Sabin Buraga , Victor Tarhon-Onu , Ștefan Tanasă
(Cartea include și un CD)
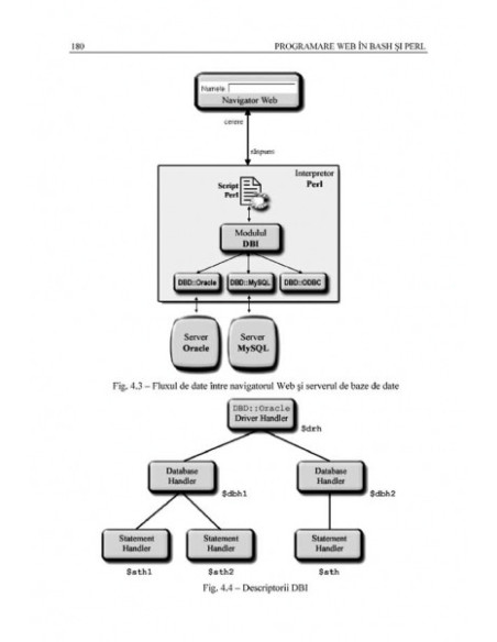
Lucrarea descrie in detaliu unul dintre cele mai folosite standarde de programare pe partea server a aplicatiilor destinate Web-ului: CGI (Common Gateway Interface), punind un accent deosebit asupra elaborarii de aplicatii CGI in doua dintre limbajele de tip script, larg utilizate pe platforma Linux: shell-ul bash si limbajul Perl. Alaturi de ilustrarea celor mai interesante si mai utile caracteristici ale acestor limbaje, autorii insista asupra prelucrarii practice a datelor prin intermediul serverelor de baze de date relationale (e.g. MySQL sau PostgreSQL) si a documentelor XML (Extensible Markup Language). Numeroasele studii de caz prezentate demonstreaza flexibilitatea si usurinta in realizarea de aplicatii Web complexe, utilizind exclusiv tehnologii si sisteme deschise. CD-ul care insoteste lucrarea cuprinde atit codurile-sursa ale majoritatii exemplelor si studiilor de caz prezentate, cit si documentatii suplimentare, programe si aplicatii utile pentru experimentarea si aprofundarea materialului din carte, disponibile pentru diferite distributii Linux sau alte platforme.Volumul poate fi folosit in cadrul laboratoarelor si orelor de tehnologii Web, fiind destinata atit studentilor si elevilor din facultatile si liceele cu profil informatic, cit si proiectantilor si administratorilor Web si tuturor celor interesati de domeniul stiintei calculatoarelor. De asemenea, lucrarea poate fi considerata o initiere utila in problematica limbajelor script bash si Perl, instrumente indispensabile in administrarea si programarea in principal a mediilor Linux, dar disponibile si pe alte platforme.
- An apariție
- 2002
- Lună apariție
- 12
- Număr pagini
- 256
- Tip ediție
- broșată
- Format
- 160x235
Despre autori

Sabin Buraga este conferentiar doctor la Facultatea de Informatica a Universitatii „Al.I. Cuza” din Iasi, fiind titularul cursurilor „Tehnologii Web”, „Semantic Web”, „Interactiune om-calculator” si „Retele de calculatoare”. Este laureat al Premiului „Gheorghe Cartianu” al Academiei Romane (2005). Coordoneaza un grup de interes in domeniul tehnologiilor Web si are ca directii de cercetare Web-ul semantic si interactiunile intre sisteme distribuite pe scara larga. Mai multe amanunte sint disponibile pe Web la adresa http://www.infoiasi.ro/~busaco/. La Editura Polirom a mai publicat: Atelier de programare in retele de calculatoare (in colaborare, 2001), Programare Web in bash si Perl + CD (in colaborare, 2002), Proiectarea siturilor Web. Design si functionalitate + CD (2002; editia a II-a, 2005), Aplicatii Web la cheie. Studii de caz implementate in PHP (coord., 2003), Utilizare Linux. Notiuni de baza si practica (in colaborare, 2004), Situri Web la cheie. Solutii profesionale de implementare (coord., 2004), Prezentari multimedia pe Web. Limbajele XHTML+TIME si SMIL (in colaborare, 2004), Primii pasi in Linux + CD (in colaborare, 2006), Tehnologii XML (2006), Servicii Web. Concepte de baza si implementari (in colaborare, 2006) si Programare web 2.0 (2007).

Victor Tarhon-Onu este absolvent al Facultatii de Automatica si Calculatoare, Universitatea Tehnica „Gh. Asachi” din Iasi. Este pasionat de administrarea si programarea de sistem pe platformele Linux (UNIX). A publicat la Polirom, in colaborare, „Programare Web in bash si Perl” (2002).

Stefan Tanasa este cadru didactic la Facultatea de Informatica a Universitatii „Al.I. Cuza” din Iasi. A predat cursuri de Proiectarea siturilor Web si preda in prezent cursul de Retele de calculatoare. De-a lungul timpului a tinut ore de laborator la disciplinele Tehnologii Web, Sisteme de operare si Retele de calculatoare. Domeniile principale de interes sint mediile virtuale distribuite, tehnologiile Web si programarea in Java.